MAXQDA Training with Graduate Students from Philippine Normal University (November 2017)

Research could be daunting without proper training in data management—collection, processing, and writing. With 20 years of experience in qualitative research, I refined methods that helped beginners confidently achieve their research goals.
In this training, participants mastered MAXQDA Qualitative Data Analysis Software, enabling them to code, analyze, and organize their data systematically. You can read more about this here. I am one of the two registered MAXQDA Trainors in the Philippines. Read more of my MAXQDA profile here.


Watch this lecture on Qualitative Research Methods delivered for the members of UST Faculty of Pharmacy on April 24, 2021.
In this video, I discussed how to use MAXQDA for Qualitative Data Analysis
How do you organize and code data in MAXQDA?
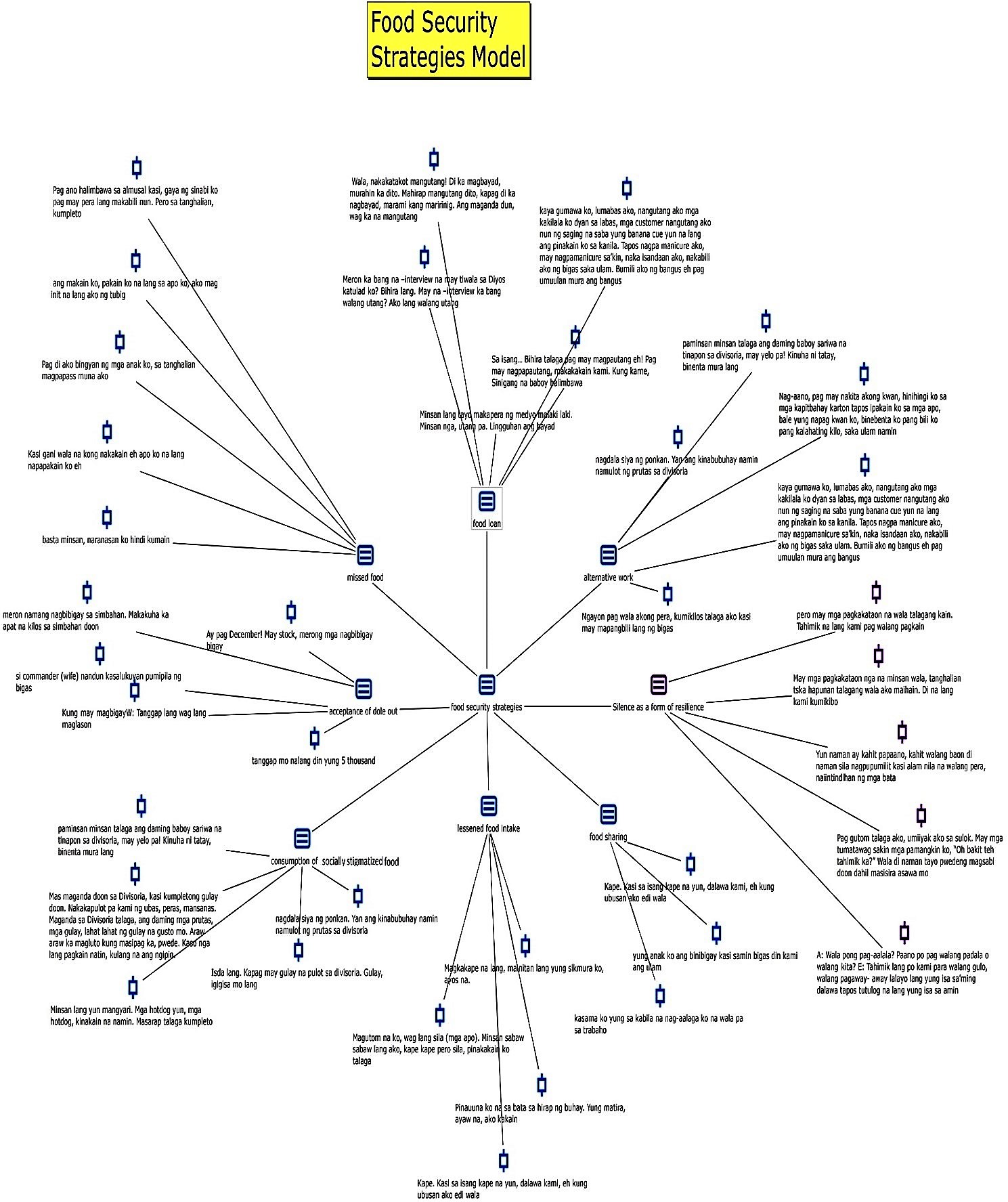
Sample matrix from my data on Food Insecurity among Older Adults in an Informal Settlement:
3PTalk
January 30, 2019 + UP Diliman
Offered a free training on Qualitative Data Analysis on Jan 30 at UP Diliman as part of the 3P Talk series celebrating the career of retiring physical anthropologist Dr. Francisco Datar.

Completed a halfday workshop on basic MAXQDA qualitative data analysis for researchers of UST on December 13, 2019 at the UST Thomas Aquinas Research Complex.